10月29日,监管发布通知:《中国人身保险业经验生命表(2025)》(也就是“第四套生命表”)将于2026年1月1日实施。
第四套生命表的实施,会直接影响保险产品定价,关系到咱们所有人的钱袋子。那么在生命表的切换对咱们有什么影响?面对这一变化,我们又该如何规划自己的保障呢?
一、生命表切换,有哪些变化?
我国的生命表,基本每10年更新一次。与十年前的第三套相比,第四套生命表主要有两大变化:
1、死亡率显著降低

(数据来源:13精)
以养老类业务表举例,新版生命表的死亡发生率平均只有第三套发生率的80%。
综合来看,第四套生命表的死亡率,较第三套下降了15%-27%,男性平均下降了22%左右,女性平均下降了19%。
2、预期寿命提高
死亡率下降,对应的预期寿命就会变长。


第四套生命表显示,男性预期寿命为85岁,提高了2岁,女性预期寿命为89岁,提高了1岁。
死亡率降低、预期寿命提高对于保险产品而言,最直接的影响就是以“生命”为标的的保险产品会涨价,比如:
养老年金:预期寿命提高,意味着未来领取养老金的时间更长,保险公司要支出更多的生存金,所以同样的保费,未来领取的金额会变少;
重疾险:预期寿命变长,发生疾病的风险概率就越高,保险公司就要留出更多的理赔款,同样的保额,就得要交更多的保费。
因此,在第四套生命表正式实施前,咱们得赶紧配置好相关保障,才能享受到高性价比的费率。
最近瑞华健康推出的一款重疾险——华佗1号,重疾保障和性价比都拉到了极致,趁着窗口期,有需求的朋友们,千万别错过。
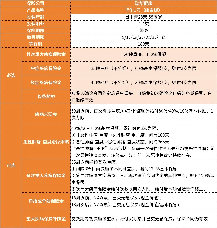
二、华佗1号:价格亲民,保障全面

< 具体保险责任以合同为准 >
可以看到,华佗1号的基础保障全面而且简单,有以下几个亮点值得关注:
1、价格便宜
华佗1号(康泰版)不仅涵盖了基础的重疾、中症和轻症保障,价格还很便宜。

(*以50万保额为例)
以30岁男性,50万保额,30年交为例,每年保费交6650元,比市场上同类热销重疾险保费便宜200多元,30年累计下来能省下一年保费。
而且华佗1号支持35年超长缴费期,年交保费比20年期保费降低了30%,有效缓解了年轻家庭经济压力。
2、重疾赔了,轻中症还能赔
除了价格,另一个亮点就是华佗1号重疾赔完,还能继续赔轻中症,且不分组。
这意外着:赔付规则更宽松!

比如李女士首次确诊了乳腺癌,获得了100%基本保额的重疾赔付,后续确诊了同侧乳腺原位癌仍然可以获得轻症赔付,拿到30%基本保额的理赔款。
3、癌症津贴,成本低实用性高
癌症的可怕之处,不仅在于首次治疗费用高,更在于复发、转移后的持续支出。
目前市面上的主流产品癌症二次赔付间隔期长达3年,难以覆盖频繁的治疗需求,而华佗1号的赔付规则,非常贴合治疗周期:
·首次津贴间隔期最短180天,也就是说先确诊其他重疾,180天后确诊癌症即可赔付
·后续两次津贴间隔期仅360天,分三次赔付,分别是40%+50%+30%基本保额
给癌症患者提供了“首次治疗+复发+持续康复”的全流程费用支持,而且性价比很高,30岁男性10万保额,年保费仅增加约181元。
三、华佗1号:性价比&高需求,都能满足
1、年轻夫妻:用“低投入”锁定“高保障”

年轻小夫妻刚组建家庭,这时候正处于事业上升期,预算不多但是身上的家庭担子却很重,通过拉长交费期限,让保费压力大幅减轻。
若缴费期间不幸确诊了重疾:可获得重疾赔付50万,后续保费不用再交;轻中症保障仍然有效,前期已交保费返还,不花钱享重疾保障。
华佗1号的保障设置完美适配“当下省钱,责任期保障充足”的需求。
2、中年家庭:健康风险全面防护更安心
40岁中年夫妻有癌症家族史或从事高压工作,希望保障覆盖“首次重疾+癌症复发治疗+术后轻中症”的全链条防护。

基本保险金额50万,附加疾病关爱金和恶性肿瘤重度津贴保险金:
42岁:初次确诊患原位癌,获赔轻症保险金15万元,疾病关爱金5万元,共计20万元并豁免后续所交保费,保险合同继续有效。
45岁:初次确诊“恶性肿瘤--重度”疾病,获赔重疾保险金50万元,疾病关爱金40万元,共计90万元,保险合同继续有效。
50岁:罹患的“恶性肿瘤--重度”疾病不幸复发,获赔“恶性肿瘤--重度”治疗津贴保险金20万元,保险合同仍然有效。
总计获赔20万+90万+20万=130万元
中年人群最担心“赔付之后再无保障”,华佗1号用周全的保障免除了大家的后顾之忧。
写在最后
新版生命表实施后,同等保障的保费可能上涨。
在这个时间点,华佗1号显得格外难得:既能把保费控制在亲民的水平,又能提供周全而切实的保障。
对正在考虑重疾险的朋友来说,现在就是个不错的时机:用华佗1号给自己和家人配置一份合适的保障,提前规避未来的健康风险,也锁定了当下极高的性价比。